:::
公告 簡義益 - 學務處 | 2025-10-30 | 點閱數: 38
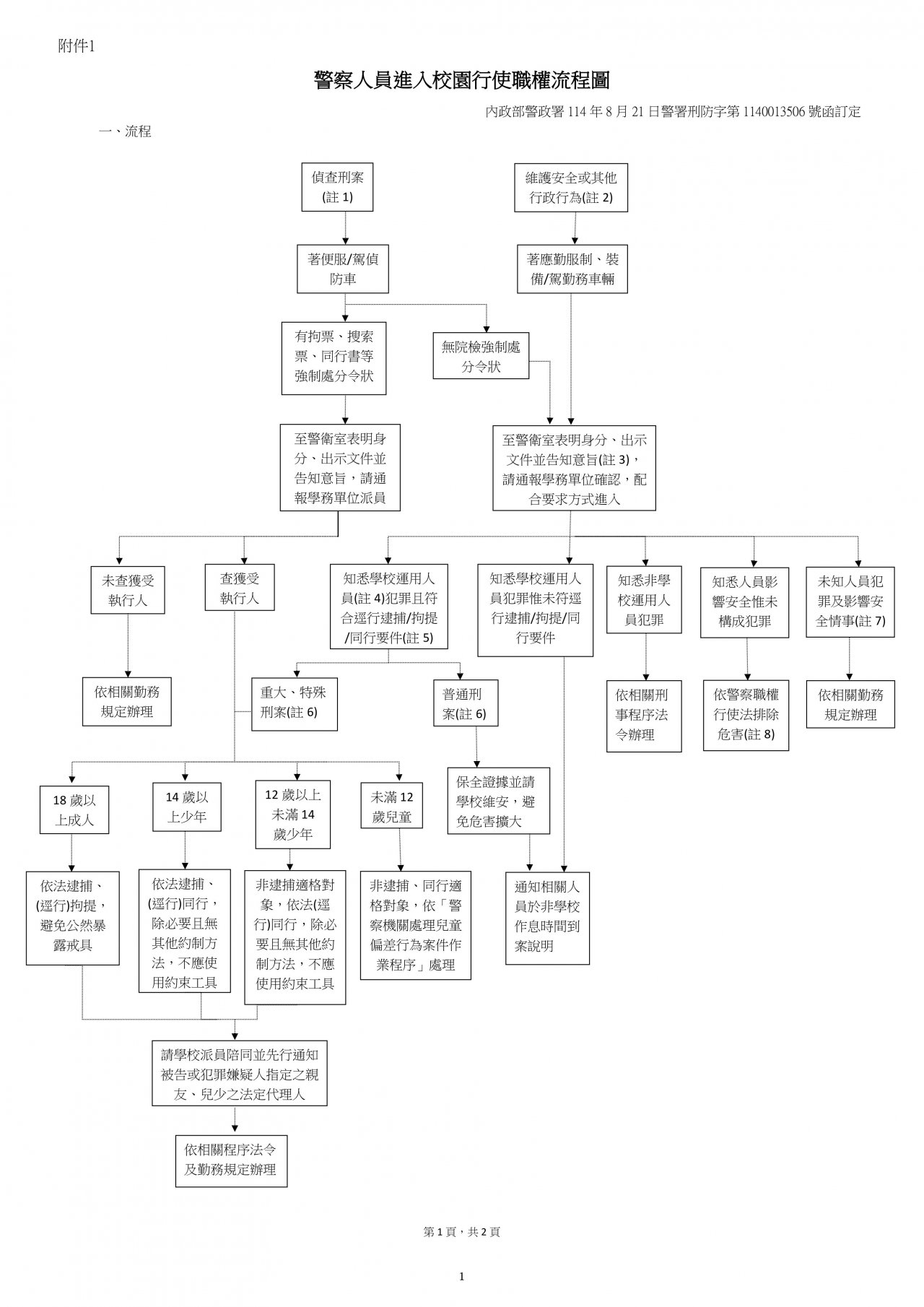
一、 依據教育部114年10月20日臺教學(五)字第1142804665號函辦理暨本局113年12月6日桃教學字第1130121433號函諒達。
二、 經查本局業於113年12月6日以桃教學字第1130121433號函轉內政部警政署「警察人員進入校園執法相關機制」,另內政部警政署於114年8月21日警署刑防字第1140013506號函訂定「警察進入校園行使職權流程圖」。基於尊重校園自主及自治之精神,警察人員未經校方同意,不得任意進入校園,故因偵辦校園內之刑事案件,而須主動進入校園前,應先行知會校方聯繫窗口(主任秘書或學務主任以上層級),取得校方同意,並於校方代表人員陪同下進行。
三、 建議學校應運用公開場合,針對相關行政人員(如學務主任、組長)加強宣導上開流程,以提高第一線人員之緊急應處能力。
:::

英語小主播

Dayuan的即時空氣品質
2025年10月31日 19時00分
38
空氣質量令人滿意,基本無空氣污染
各類人群可正常活動
空氣質量令人滿意,基本無空氣污染

教育部反霸凌專線1953
疾病管制署嚴重特殊傳染性肺炎
輔導信箱 5366@dyps.tyc.edu.tw(我想聊聊)
霸凌、性平申訴專線 3862030#311
申訴信箱 tk01153@dyps.tyc.edu.tw
性別平等專區

查單字